SERTIFIKASI INDONESIAN SUSTAINABLE PALM OIL (ISPO)
In the KAN Accreditation Process.
The ISPO (Indonesian Sustainable Palm Oil) certification is applied on a mandatory basis to oil palm plantations that are related to ensuring the governance of oil palm cultivation and/or processing industries, as well as smallholders, complies with the ISPO principles and criteria standards, providing assurance of sustainable practices.
ISPO Certification can provide significant benefits to any organization that implements it, including:
- ensuring and enhancing the management and development of oil palm plantations in accordance with the principles and criteria of ISPO;
- enhancing the acceptance and competitiveness of Indonesian palm oil products in domestic and international markets; and
- enhancing efforts to accelerate the reduction of greenhouse gas emissions
ISPO CERTIFICATION
(INDONESIAN SUSTAINABLE PALM OIL CERTIFICATION)
ISPO CERTIFICATION SERVICES.
Indonesian oil palm plantations make a significant contribution to the economy in Indonesia. However, the presence of commercial interests and the hegemony of developed countries have resulted in unfair treatment of palm oil trade, including its processed products, often leading to acts of discrimination and trade barriers.
At present, oil palm plantations are the most strategically important commodity for Indonesia. This industry has contributed to government revenue, profit for companies, created job opportunities, and increased income for small-scale farmers
Indonesia has transformed its palm oil industry by incorporating best and sustainable farming practices into every aspect of its business decisions. Therefore, an effective, efficient, fair, and sustainable oil palm plantation management system is required. One way to achieve this is through the Indonesian Sustainable Palm Oil (ISPO) certification
The ISPO Certification (Indonesian Sustainable Palm Oil or Perkebunan Kelapa Sawit Berkelanjutan Indonesia) was developed by the Ministry of Agriculture with the aim of providing assurance to consumers that companies holding ISPO certification have adhered to all cultivation permits and palm oil production, as well as fulfilled all obligations related to the license throughout the value chain, from land clearance to product sales
Certification Standard (ISPO).
The Implementation of ISPO Certification refers to the following provisions:
To assess the consistency and compliance of each sustainable oil palm plantation operator, the government has issued standards as a reference, which are:
- ISO/IEC 17065:2012 Conformity Assessment - Requirements for Bodies Certifying Products, Processes, and Services
2. SNI ISO/IEC 19011:2018 Management Systems Audit Guidelines.
3. Peraturan Presiden Nomor 16 Tahun 2025 tentang Sistem Sertifikasi Kelapa Sawit Berkelanjutan Indonesia (ISPO)
Download
4. Peraturan Menteri Koordinator Bidang Perekonomian Republik Indonesia Nomor 15 Tahun 2025 Tentang Organisasi dan Tata Kerja Komite, Unit Kerja pendikung, dan Sekretariat Kelapa Sawit Berkelanjutan Indonesia.
Download
5. Peraturan Menteri Koordinator Bidang Perekonomian Nomor 14 Tahun 2025 Tentang Sistem Informasi Kelapa Sawit Berkelanjutan Indonesia
Download
6. Keputusan Direktur Jenderal Perkebunan No. 348/Kpts/OT.050/12/2020 tentang Pedoman Pencantuman Logo Penyelenggaraan Sertifikasi Kelapa Sawit Berkelanjutan Indonesia.
7. KAN.K-08.08 Persyaratan Tambahan Akreditasi Lembaga Sertifikasi Indonesian Sustainable Palm Oil (ISPO), tanggal terbit 05 Juli 2021.
7. KAN U-03 Rev.2 tentang Penggunaan Simbol Akreditasi KAN, tanggal terbit 15 Agustus 2022;
Scope
Mengacu Peraturan Presiden Nomor 16 Tahun 2025 tentang Sistem Sertifikasi Kelapa Sawit Berkelanjutan Indonesia (ISPO), ruang lingkup sertifikasi terdiri dari :
- Sertifikasi Usaha Perkebunan Kelapa Sawit
- Sertifikasi Usaha Industri Hilir Kelapa Sawit
- Sertifikasi Usaha Usaha Bioenergi Kelapa Sawit
Stages & Processes
- The Prospective Client/Applicant submits a LETTER OF APPLICATION and fills out the ISPO CERTIFICATION APPLICATION FORM to PT.ISE addressed to the President Director and Plantation. The Letter of Application and Application Form will be reviewed within a minimum of 7 days from the date the application is received.
- If the Application Request is approved, a Work Agreement (employment contract) is subsequently prepared concerning the rights and obligations between PT.ISE and the Applicant.
- In addition to the Document Requirements that must be attached to the Letter of Application, PT ISE will request Audit Data and Documents as material for the Phase I Audit process;
- The Phase I Audit process involves verifying data and documentation for legality requirements and others. The Phase I Audit shall be conducted within a maximum period of 90 days or 3 months
- After verification, review, and decision-making based on the Phase I audit results, if the auditee passes, the certification process can proceed to the Field Audit stage (Phase II). In case of non-conformities, the auditee is given an opportunity for correction for a period of 6 months until the non-conformities are resolved.
- PT ISE management conducts Publication and Phase II Audit Plan at least 14 days before the field audit process is carried out through the Ministry of Agriculture's website and PT ISE's website, and is reported to the Independent Observer.
- Phase II Audit (Field Audit), the duration of the audit days is at least 7 to 14 days, depending on the scope of the plantation business being audited. The Phase II audit implementation includes:
- opening meeting
- Collecting audit evidence through the review of documented information, field inspections, and interviews
- Concluded with a closing meeting.
- If audit findings reveal non-conformities, the auditee is given a period of 6 months to address and rectify the non-conformities.
- The audit team compiles the Phase II audit report. Subsequently, the audit report undergoes a review process by a reviewer. Following that, the decision-making process is carried out, no later than 30 days after the closing meeting.
- The outcome of the Decision-Making phase can result in Certification Approval, which involves issuing a Decision Letter along with the issuance of a Certificate, and/or Non-Approval with restrictions on certificate issuance.
- The Certification Decision and Certificate issuance will be made public no later than 30 calendar days after the certification decision is determined.
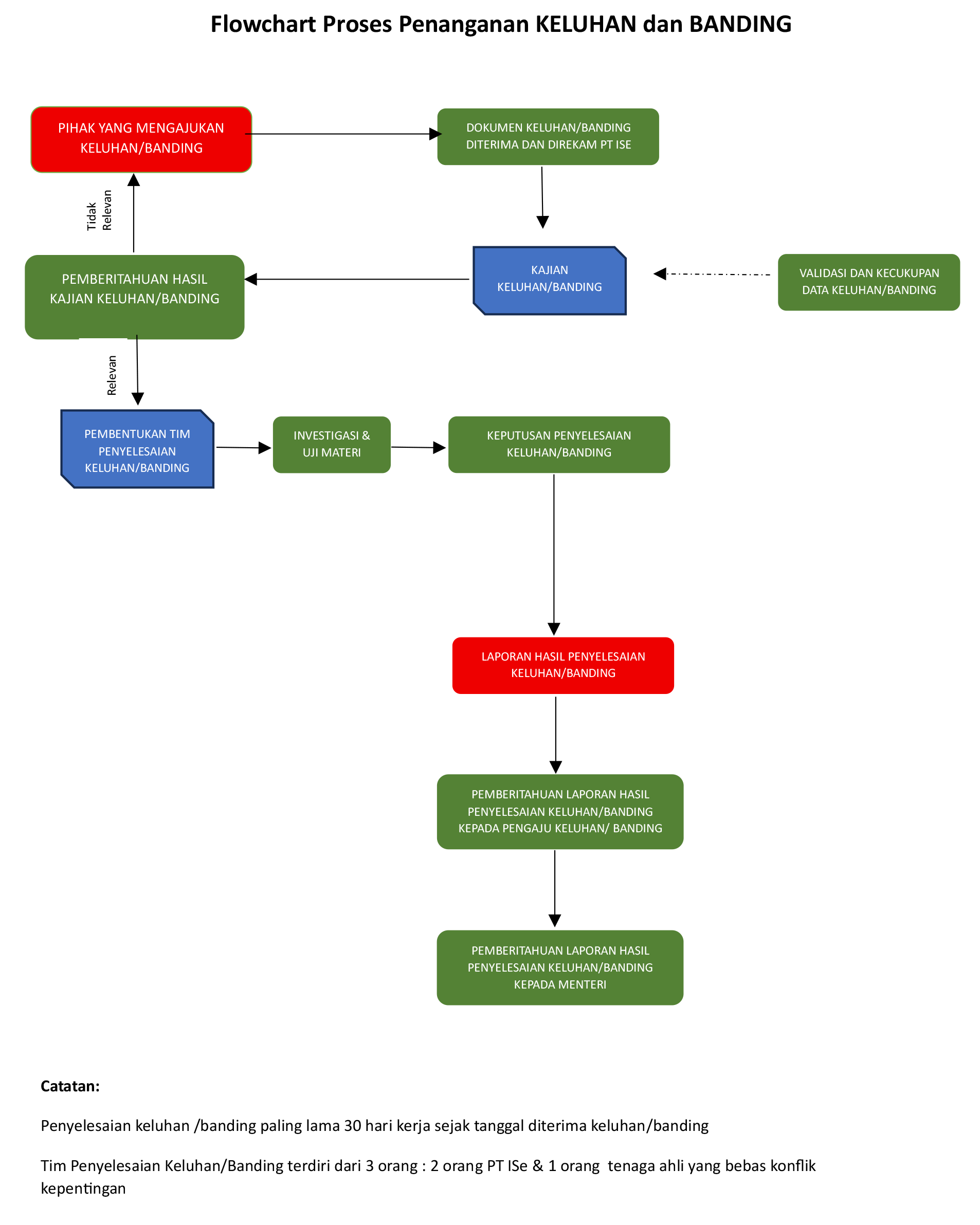
Complaint
Keluhan dapat diajukan oleh:
- Perusahaan Perkebunan;
- Pekebun;
- masyarakat terdampak; atau
- pemantau independen,
terhadap ketidakpuasan yang terjadi pada saat dan setelah proses Sertifikasi ISPO.
Keluhan diajukan kepada PT ISE dengan melampirkan persyaratan paling sedikit berupa:
a. Dokumen keluhan yang dibuat secara tertulis dan ditandatangani oleh yang mengajukan keluhan atau kuasanya;
b. Dokumen pendukung; dan
c. Usulan cara penyelesaian permasalahan.
PT ISE dapat membentuk tim penyelesaian keluhan untuk menindaklanjuti pengajuan keluhan
Appeal
Banding dapat diajukan oleh pemohon Sertifikasi ISPO karena ketidakpuasan terhadap keputusan Sertifikasi ISPO yang diterima
Banding diajukan kepada PT ISE dengan melampirkan persyaratan paling sedikit berupa:
- dokumen banding yang dibuat secara tertulis dan ditandatangani oleh pemohon banding atau kuasanya;
- dokumen pendukung; dan
- usulan cara penyelesaian permasalahan
PT ISE membentuk tim penyelesaian banding untuk menindaklanjuti pengajuan banding
Tim penyelesaian banding dan tim penyelesaian keluhan harus memutuskan banding dan keluhan paling lama 30 (tiga puluh) hari kerja sejak tanggal diterimanya pengajuan penyelesaian banding dan keluhan
Applicant's Rights and Obligations
“The Obligations and Rights of the Applicant or Parties involved in ISPO certification are detailed in the Certification Work Agreement Letter for each certification scheme.. “.
Trademark
A. Kepemilikan dan Penggunaan Logo ISPO
1. Pemilik Logo ISPO adalah Kementerian
2. Menteri memberikan kuasa kepada ketua KAN untuk menggunakan Logo ISPO
3. Ketua KAN sebagai penerima kuasa berhak memberikan hak/lisensi penggunaan Logo ISPO kepada LS ISPO yang telah diakreditasi sesuai lingkup akreditasi yang diberikan, melalui ”perjanjian penggunaan Logo ISPO”, mencakup kewajiban dan hak LS ISPO serta kewajiban dan hak
4. KAN bertanggung jawab untuk memastikan bahwa LS ISPO mematuhi semua ketentuan terkait dengan penggunaan Logo ISPO.
5. LS ISPO memberikan hak/sub-lisensi penggunaan Logo ISPO kepada Usaha Perkebunan Kelapa Sawit, industri hilir Kelapa Sawit, dan usaha bioenergi Kelapa Sawit melalui perjanjian. Perjanjian mencakup kewajiban dan hak LS ISPO, Usaha Perkebunan Kelapa Sawit, industri hilir Kelapa Sawit, serta usaha bioenergi Kelapa Sawit.
6. Kementerian Pertanian, Kementerian Perindustrian, dan Kementerian Energi dan Sumber Daya Mineral, KAN, LS ISPO, dan Usaha Perkebunan Kelapa Sawit, industri hilir Kelapa Sawit, serta usaha bioenergi Kelapa Sawit, berkewajiban untuk:
a. melakukan langkah-langkah untuk menghilangkan salah pengertian dan ketidakjelasan mengenai penggunaan Logo ISPO yang dapat berakibat berkurangnya efektivitas penggunaan Logo
b. KAN bersama-sama dengan Kementerian Pertanian, Kementerian Perindustrian, dan Kementerian Energi dan Sumber Daya Mineral melakukan pengawasan penggunaan Logo ISPO.
c. melakukan segala upaya termasuk langkah hukum, untuk
1) . menghindarkan terjadinya penyalahgunaan Logo ISPO
2) .menangani penggunaan Logo ISPO yang diterapkan secara tidak benar.
3) .apabila ditemukan penyalahgunaan Logo ISPO, maka KAN akan meninjau kembali lisensi/sub-lisensi penggunaan Logo
4) . Usaha Perkebunan Kelapa Sawit, industri hilir Kelapa Sawit, dan usaha bioenergi Kelapa Sawit menjamin penggunaan Logo ISPO secara tepat, aman, dan tidak mudah disalahgunakan oleh pihak lain.
5) . Ketentuan lain mengenai penggunaan Logo ISPO mengacu pada perjanjian sub-lisensi penggunaan Logo ISPO yang telah ditandatangani oleh Usaha Perkebunan Kelapa Sawit, industri hilir Kelapa Sawit, dan usaha bioenergi Kelapa Sawit.
7. Biaya yang timbul akibat dari penggunaan Logo ISPO dibebankan kepada Usaha Perkebunan Kelapa Sawit, industri hilir Kelapa Sawit, dan usaha bioenergi Kelapa Sawit.
B. Filosofi, Bentuk, Format, Warna, Ukuran, dan Jenis Huruf Logo ISPO
1. Filosofi dan Bentuk Logo ISPO
Logo didasarkan pada singkatan nama Indonesian Sustainable Palm Oil yang diinterpretasikan dengan kata “ISPO”. Warna merah yang digunakan untuk kata “ISPO” mengadaptasi warna buah Kelapa Sawit yang kemerahan, memiliki intensitas cukup kontras bila diletakkan pada warna latar putih/terang. Tulisan “Indonesian Sustainable Palm Oil” berwarna hijau tua dengan tujuan lebih informatif dan mudah dibaca. Huruf “O” sebagai salah satu fokus, dibuat dengan tambahan abstraksi bentuk tunas dari pohon kelapa sawit. Tunas daun merupakan simbol dari proses keberlanjutan, proses bertumbuh secara alami dan ramah lingkungan. Warna daun kelapa sawit dipilih warna hijau tua yang mendekati warna daun kelapa sawit, kontras dengan latar belakang logo yang terang. Di tengah huruf “O” diberi warna jingga (oranye) sebagai representasi warna minyak sawit.
2. Format Logo ISPO
a. Logo ISPO yang digunakan oleh Usaha Perkebunan Kelapa Sawit, industri hilir Kelapa Sawit, dan usaha bioenergi Kelapa Sawit harus sesuai dengan rancangan (design) yang telah ditetapkan oleh Menteri sebagai berikut:
Logo ISPO Perusahaan Perkebunan, Industri Hilir, dan Usaha Bioenergi
Logo ISPO Pekebun
Keterangan:
ABC : Model rantai pasok (Segregation atau Mass Balance)
M : Kode Kementerian
XX : Kode ruang lingkup sertifikasi ISPO
YY : Nomor urut pemegang hak Logo ISPO
ZZ : Nomor Akreditasi LS ISPO
b. Kode Kementerian sebagaimana dimaksud pada huruf a, yaitu:
(I) Kementerian Pertanian
(II) Kementerian Perindustrian
(III) Kementerian Energi dan Sumber Daya Mineral
c. Kode ruang lingkup sertifikasi ISPO untuk Usaha Perkebunan Kelapa Sawit sebagaimana dimaksud pada huruf a, yaitu:
(1a) usaha budi daya tanaman Perkebunan Kelapa Sawit;
(1b) usaha pengolahan Hasil Perkebunan Kelapa Sawit; dan
(1c) integrasi usaha budi daya tanaman Perkebunan Kelapa Sawit dan usaha pengolahan Hasil Perkebunan Kelapa Sawit.
d. Kode ruang lingkup sertifikasi ISPO untuk industri hilir Kelapa Sawit sebagaimana dimaksud pada huruf a, yaitu:
(2) industri hilir Kelapa Sawit
e. Kode ruang lingkup sertifikasi ISPO untuk usaha bioenergi Kelapa Sawit sebagaimana dimaksud pada huruf a, yaitu:
(3) usaha bioenergi Kelapa Sawit
f. Nomor urut pemegang hak Logo ISPO sebagaimana dimaksud pada huruf a, berdasarkan nomor urut pendaftaran hak/lisensi penggunaan Logo ISPO pada KAN.
g. Nomor akreditasi LS ISPO sebagaimana dimaksud pada huruf a, berdasarkan ketentuan yang diterbitkan KAN.
h. Logo ISPO dapat diproduksi/diperbanyak menggunakan format digital EPS, JPG, JPEG, PNG, dan TIFF yang telah disediakan. Bentuk, desain, warna, dan komposisi Logo ISPO tidak diperkenankan diubah dengan cara dan alasan apapun dari ketentuan yang berlaku.
i. Contoh Logo ISPO Usaha Perkebunan Kelapa Sawit:
Logo ISPO Perusahaan Perkebunan
Logo ISPO Pekebun
3. Warna
Keterangan warna:
- Merah: komposisi R=238, G=64, B=54, C=0, M=90, Y=85, K=0. Kode warna #EE4036
- Orange (jingga): komposisi R=247, G=148, B=29, C=0, M=50, Y=100, K=0. Kode warna #F7941D
- Hijau: komposisi R=10, G=104, B=54, C=90, M=35, Y=100, K=25.Kode warna #0A6836
- Putih: komposisi R=255, G=255, B=255, C=0, M=0, Y=0, K=0. Kode warna #FFFFFF
4. Ukuran Logo ISPO:
a. Logo Umum
| a | b | c | d | e |
|---|---|---|---|---|
| 500 | 500 | 400 | 180 | 165 |
Keterangan :
a) Panjang kotak logo
b) Lebar kotak logo
c) Panjang tulisan “ISPO”
d) Tinggi tulisan “ISPO”
e) Tinggi tulisan “Indonesian Sustainable Palm Oil”
b. Logo Khusus
| a | b | c | d | e | f |
|---|---|---|---|---|---|
| 790 | 500 | 180 | 163 | 163 | 424 |
Keterangan :
a) Panjang kotak logo
b) Lebar kotak logo
c) Panjang tulisan “ISPO”
d) Tinggi tulisan “Indonesian Sustainable Palm Oil”
e) Lebar kotak hijau
f) Panjang tulisan “Mass Balance” dan “LS ISPO-ZZZ-IDN”
Ukuran Logo ISPO untuk memastikan bahwa Logo digunakan proporsional sesuai dimensi papan nama, tangki, kemasan, atau dokumen.
4. Jenis Huruf
Tulisan “ISPO” menggunakan huruf Azo Sans Bold agar tampil berwibawa tegas. Huruf ini dikustomisasi untuk memberi daya tarik estetis dan keunikan sebagai fungsi identitas. Untuk tulisan “Indonesian Sustainable Palm Oil” dan nomor akreditas Lembaga Sertifikasi menggunakan huruf Helvetica Neue Medium, serta “Segregation” atau “Mass Balance” menggunakan huruf Helvetica Neue Bold.
C. Pembubuhan Logo ISPO
- Logo ISPO Umum bukan merupakan identitas Usaha Perkebunan Kelapa Sawit, industri hilir Kelapa Sawit, dan usaha bioenergi Kelapa Sawit yang tersertifikasi ISPO. Logo ini dapat dibubuhkan oleh kementerian/lembaga dan pemangku kepentingan pada kop surat, kegiatan promosi ISPO, sosialiasi dan/atau kegiatan lain yang berkaitan dengan ISPO.
- Logo ISPO Khusus dibubuhkan terbatas pada Usaha Perkebunan Kelapa Sawit, industri hilir Kelapa Sawit, dan usaha bioenergi Kelapa Sawit yang telah memenuhi Prinsip dan Kriteria ISPO. Sebagai contoh penggunaan logo khusus antara lain pada areal kebun, areal perkantoran, areal pabrik pengolahan kelapa sawit, tangki timbun, tangki pengangkut, invoice, dokumen angkut, dan/atau kemasan.
- Dalam hal produk dipasarkan tidak menggunakan kemasan atau dipasarkan dalam bentuk curah, maka Logo ISPO dibubuhkan pada invoice dan/atau dokumen administrasi lainnya yang sah.
- Logo ISPO dibubuhkan pada tempat yang mudah terlihat dengan ukuran yang proposional, sehingga Logo ISPO dan informasi pelengkapnya dapat terbaca dengan mudah, menggunakan bahan yang tidak mudah rusak sehingga masih dapat dikenali selama produk tersebut
- Pemegang hak/sub lisensi penggunaan Logo ISPO dapat mengubah/menyesuaikan ukuran Logo ISPO secara elektronik hingga ukuran panjang dan lebar minimum 10 mm.
- Logo ISPO dapat dicantumkan berdekatan dengan Logo Kelapa Sawit Berkelanjutan dari negara lain atau sistem sertifikasi lain.

